| ÐÐÒµ×ÊѶ | Ä¿½ñλÖãºÊ×Ò³ > ÐÂÎÅ×ÊѶ > ÐÐÒµ×ÊѶ |
![]() |
2022ÄêÎÒ¹úÈâÅ£¡¢µ°¼¦¹¤ÒµÉú³¤»ØÊ×Óë2023ÄêÕ¹Íû 2022Ä꣬ÔÚÈ«Çò¡°Ð¹ڷÎÑס±ÒßÇéÒõö²µÄÒ»Á¬ÁýÕÖÏ£¬º£ÄÚÐóÄÁÐÐÒµ¼èÄÑǰÐУ¬Óöµ½Á˶àÖØÖØÑ¹£¬½øÈë2023Ä꣬ÐÐÒµÊÇ·ñ¿ÉÒÔһɨÎôÈÕÍÇÊÆ£¬ÍŽáÖйúÐóÄÁҵлáÅ£Òµ·Ö»áÒÔ¼°¡°ÖÇ»Û... 2023-3-15 |
![]() |
¡¾È¨ÍþÐû²¼¡¿2023ÄêÈâÅ£êóÅ£¹¤ÒµÉú³¤Ç÷ÊÆÓëÕþ²ß½¨Òé ... 2023-2-1 |
![]() |
¡¾È¨ÍþÐû²¼¡¿2022Äê¶ÈÈâÅ£êóÅ£¹¤ÒµÊÖÒÕÉú³¤±¨¸æ ... 2023-1-31 |
![]() |
¼ªÁÖÊ¡ÈËÃñÕþ¸®°ì¹«Ìü¹ØÓÚÓ¡·¢Ö§³ÖȫʡÈâÅ£¹¤ÒµÉú³¤ÓйØÕþ²ß²½·¥µÄ֪ͨ ... 2023-3-3 |
![]() |
лªÊ±ÆÀ£ºÖÜÈ«ÍÆ½øÐæÂäÕñÐË ¼ÓËÙ½¨Éèũҵǿ¹ú ϰ½üƽ×ÜÊé¼ÇÔÚÖÐÑëÅ©´åÊÂÇé¾Û»áÉÏÇ¿µ÷£¬ÒªÃ×㾢ͷ£¬×¥ºÃÒÔÐæÂäÕñÐËÎªÖØÐĵġ°ÈýÅ©¡±¸÷ÏîÊÂÇ飬¶¦Á¦´ó¾ÙÍÆ½øÅ©ÒµÅ©´åÏÖ´ú»¯£¬Îª¼ÓËÙ½¨Éèũҵǿ¹ú¶øÆð¾¢¶·Õù¡£... 2022-12-27 |
![]() |
ÌìÈóÈéÒµ£ºÖÇÔìÈéÒµÐÂÉú³¤ ¸³ÄÜ¿µ½¡¹¤ÒµÔÙÉý¼¶ ΪÆð¾¢Íƶ¯ÐÂÒ»´úÐÅÏ¢ÊÖÒÕÁ¢ÒìÓ¦Ó㬼ÓËÙÍÆ½øÉú²úı»®Êý×Ö»¯£¬×ÅÁ¦ÅàÓýÊý×ÖÐÂģʽÐÂҵ̬£¬ÎªÊý×Ö»¯×ªÐÍÊÂÇéµÓÚ¨ÓÅÒ쿪¾Ö¡£... 2022-12-26 |
![]() |
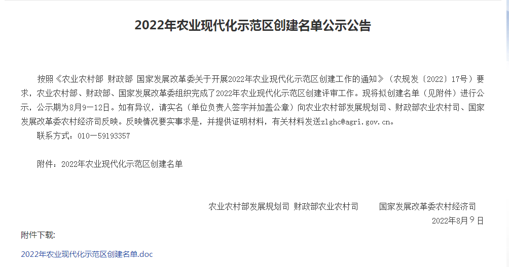
2022ÄêũҵÏÖ´ú»¯Ê÷Ä£Çø½¨ÉèÃûµ¥¹«Ê¾Í¨¸æ 2022ÄêũҵÏÖ´ú»¯Ê÷Ä£Çø½¨ÉèÃûµ¥¹«Ê¾... 2022-8-11 |
![]() |
ÐæÂäÕñÐ˵ļÓËÙÆ÷£ºÏÖ´úũҵ¹¤ÒµÔ° ¹ú¼ÒÏÖ´úũҵ¹¤ÒµÔ°ÊÇҪפ×ãÏØÓò£¬ÒÔ¹æÄ£ÖÖÑøÎª»ù´¡£¬Íƽø¡°Éú²ú+¼Ó¹¤+¿Æ¼¼¡±Ò»Ì廯Éú³¤£¬¼¯¾ÛÏÖ´úÒªËØºÍı»®Ö÷Ì壬¼ÓËÙ¹¤ÒµÈ«»·½ÚÉý¼¶È«Á´ÌõÔöÖµ£¬ÖÜÈ«ÍÆÐÐÂÌÉ«Éú²ú·½·¨£¬... 2022-7-11 |
![]() |
µÚÈýÅú¹ú¼ÒũҵÂÌÉ«Éú³¤ÏÈÐÐÇøÄ⽨ÉèÃûµ¥ ũҵũ´å²¿6ÔÂ23ÈÕÐÂÎÅ£¬Å©ÒµÅ©´å²¿¡¢¹ú¼ÒÉú³¤ºÍË¢ÐÂίԱ»á¡¢¿Æ¼¼²¿¡¢²ÆÎñ²¿¡¢×ÔÈ»×ÊÔ´²¿¡¢Éú̬ÇéÐβ¿¡¢Ë®Àû²¿¡¢¹ú¼ÒÁÖÒµºÍ²ÝԾֵȰ˲¿·ÖÆô¶¯Á˵ÚÈýÅú¹ú¼ÒũҵÂÌÉ«Éú³¤ÏÈÐÐ... 2022-6-24 |
![]() |
¡¾Õþ²ß½â¶Á¡¿229Ï¸÷ʡ֧³Öũҵ¹¤Òµ»¯ÁúÍ·ÆóÒµµÄÕþ²ß¶¼ÔÚÕâÀï ΪÔöÇ¿¶Ôũҵ¹¤Òµ»¯ÁúÍ·ÆóÒµµÄ¾«×¼·þÎñ£¬Å©ÒµÅ©´å²¿ÐæÂ乤ҵÉú³¤Ë¾ÍøÂçÁ˸÷Ê¡£¨Çø¡¢ÊУ©¶ÔÁúÍ·ÆóÒµµÄÖ§³ÖÕþ²ß£¬ÓÚ½üÆÚÓ¡·¢¡¶Å©Òµ¹¤Òµ»¯ÁúÍ·ÆóÒµÖ§³ÖÕþ²ßÇåµ¥¡·£¨¼ò³Æ¡¶Çåµ¥... 2022-6-19 |
![]() |
¹ØÓÚʵÑéÄÌÒµÉú²úÄÜÁ¦ÌáÉýÕûÏØÍÆ½øÏîÄ¿µÄ֪ͨ ¹ØÓÚʵÑéÄÌÒµÉú²úÄÜÁ¦ÌáÉýÕûÏØÍÆ½øÏîÄ¿µÄ֪ͨ... 2022-6-9 |
![]() |
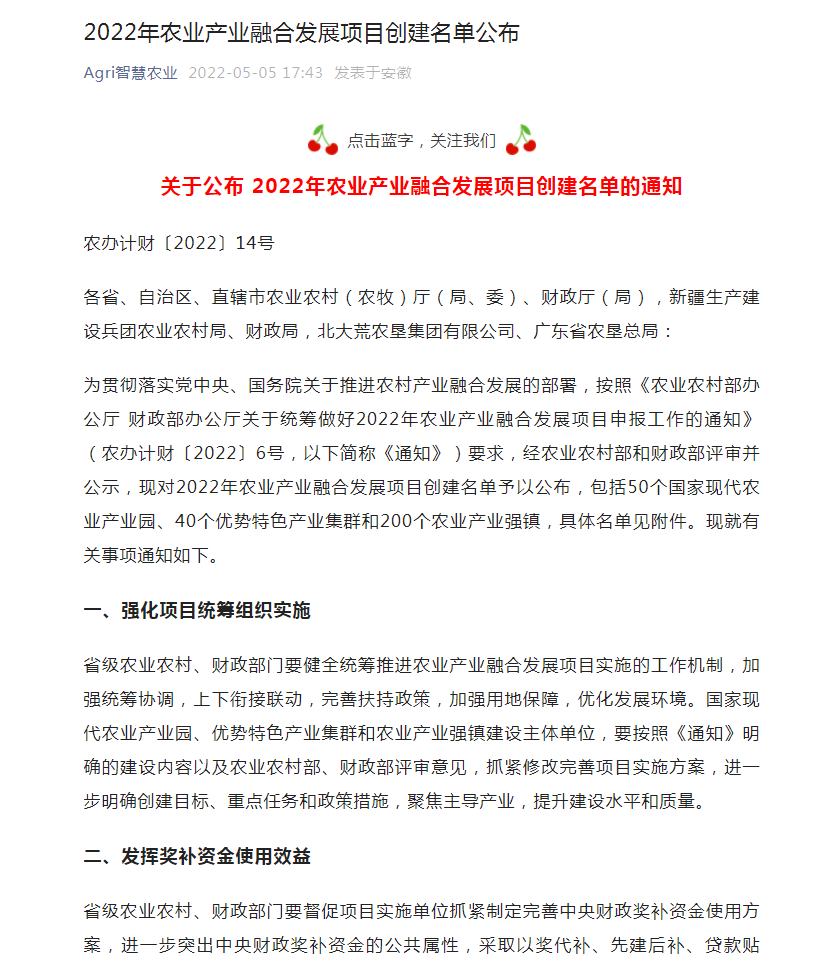
2022Äêũҵ¹¤ÒµÈÚºÏÉú³¤ÏîÄ¿½¨ÉèÃûµ¥Ðû²¼ 2022Äêũҵ¹¤ÒµÈÚºÏÉú³¤ÏîÄ¿½¨ÉèÃûµ¥Ðû²¼... 2022-5-5 |
![]() |
¡¾µ÷Ñб¨¸æ¡¿¹ãÎ÷ÈâÅ£½Ú±¾ÔöЧµä·¶°¸Àýµ÷Ñб¨¸æ 2022Äê2ÔÂ23ÈÕÖÁ3ÔÂ14ÈÕ£¬¹ãÎ÷׳×å×ÔÖÎÇøÅ©ÒµÅ©´åÌü¡¢¹ú¼ÒÈâÅ£êóÅ£¹¤ÒµÊÖÒÕϵͳÀ´±ö×ÛºÏÊÔÑéÕ¾¡¢¹ãÎ÷׳×å×ÔÖÎÇøÐóÄÁÑо¿ËùÅäºÏ½¨ÉèÁ˵÷ÑÐ×飬¿ªÕ¹¹ãÎ÷ÈâÅ£½Ú±¾ÔöЧµä·¶°¸Àý... 2022-04-27 |
![]() |
±±ÃÀ¹ú¼ÒÈâÅ£ÑøÖ³ÇéÐÎÆÊÎö ÃÀ¹úÏÖ´úÈâÅ£¹¤ÒµÉú²úϵͳÍêÕû£¬ÖÖÅ£³¡¡¢´ø¶¿Ä¸Å£·±Óý³¡¡¢¼Ü×ÓÅ£ËÇÑø³¡¡¢Óý·Ê³¡¡¢ÍÀÔ׳¡ºÍÏúÊ۵Ȳî±ð»·½Ú¾ÙÐÐרҵ·Ö¹¤£¬Óý·Ê³¡ÓëÉÌÆ·¶¿Å£Éú²ú¡¢ÇàÄê¼Ü×ÓÅ£Éú²úºÍ°ü×°¡¢ÁãÊÛ... 2022-4-18 |
![]() |
½ËÕÓ¡·¢¡¶¹ØÓÚÖÜÈ«ÌáÉý½ËÕÊý×Ö¾¼ÃÉú³¤Ë®Æ½µÄÖ¸µ¼Òâ¼û¡· ΪÉîÈë¹á³¹Âäʵϰ½üƽ×ÜÊé¼Ç¹ØÓÚ½¨ÉèÍøÂçÇ¿¹ú¡¢Êý×ÖÖйú¡¢ÖÇ»ÛÉç»áµÄÕ½ÂÔ°²ÅÅ£¬ÖÜÈ«ÍÆ½ø½ËÕ¾¼ÃÉç»áÊý×Ö»¯×ªÐÍ£¬×ÅÁ¦´òÔìÊý×Ö¾¼ÃÐÂÒýÇæ£¬Òý·¢Êý×Öʱ´úж¯ÄÜ£¬ÅàÓýÊý×Ö¾... 2022-4-8 |
![]() |
¡¾Ï²±¨¡¿×£ºØÉÂÎ÷Ê¡ÐóÄÁҵлáÀíʵ¥Î»Ç§ÑôÏØÖÖÑò³¡Í¨¹ý2021Äê¹ú¼ÒÑò½¹µãÓýÖÖ³¡åàÑ¡ 4ÔÂ11ÈÕ£¬Å©ÒµÅ©´å²¿°ì¹«ÌüÓ¡·¢ÁË¡¶¹ØÓÚÐû²¼2021Äê¹ú¼ÒÐóÇݽ¹µãÓýÖÖ³¡µÈåàÑ¡ºËÑéЧ¹ûºÍ±ä»»Ãû³ÆµÄ֪ͨ£¨Å©°ìÖÖ¡²2022¡³2ºÅ£©¡·... 2022-4-12 |
![]() |
ÐèÇ󱬷¢Êг¡¹æÄ£³¬ÁùǧÒÚ£¬Ò»ÎÄÊáÀíÖйúÈâÅ£ÐÐÒµ¸Å¿ö£üÐÜèũҵÑо¿ ÈâÅ£¼°ÈâÓÃÅ££¬ÊÇÒ»ÀàÒÔÉú²úÅ£ÈâΪÖ÷µÄÅ£¡£ÈâÅ£µÄÌØµãÊÇÌåÇû±¥Âú¡¢ÔöÖØ¿ì¡¢ËÇÁÏʹÓÃÂʸߡ¢²úÈâÐÔÄܺã¬ÈâÖʿڸкá£ÈâÅ£²»µ«ÄÜΪÈËÃÇÌṩÈâÓÃÆ·£¬»¹ÄÜΪÈËÃÇÌṩÆäËû¸±Ê³Îï... 2022-4-9 |
![]() |
ÑÓÉ칤ҵÁ´£¬ÉîÍÚÈâÅ£¹¤Òµ¼ÛÖµÁ´ Ä¿½ñÈâÅ£ÑøÖ³ÐÐÒµÊÇÎÒ¹úÐóÄÁÒµÉú³¤µÄÈÈÃÅÆ·ÖÖ£¬½üÄêÀ´Ò»Á¬ÔöÌíµÄ¶¼»áÏûºÄȺÌå´øÀ´ÁËÐËÍúµÄÅ£ÈâÏûºÄÐèÇóÒÔ¼°Å£ÈâÆ·ÖÊÉý¼¶µÄºôÉù¡£µ«¿ÉÒÔÔ¤ÆÚµÄÊÇ£¬ÈâÅ£ÑøÖ³¹¤ÒµÕýÔÚ½øÈëÒ»¸ö... 2022-4-6 |
![]() |
¡¾µ÷Ñб¨¸æ¡¿êóÅ£ÈéÒµµ÷Ñб¨¸æ ¡¾µ÷Ñб¨¸æ¡¿êóÅ£ÈéÒµµ÷Ñб¨¸æ... 2022-4-6 |
![]() |
½ËÕ¡°Ê®ËÄÎ塱ʱ´ú°²ÅލÉè50¸öÊ¡¼¶ÏÖ´úũҵ¹¤Òµ¸ßÖÊÁ¿Éú³¤Ê÷Ä£Ô° ½ËÕ¡°Ê®ËÄÎ塱ʱ´ú°²ÅލÉè50¸öÊ¡¼¶ÏÖ´úũҵ¹¤Òµ¸ßÖÊÁ¿Éú³¤Ê÷Ä£Ô°... 2022-4-6 |